摘 要
科技进步的飞速发展引起人们日常生活的巨大变化,电子信息技术的飞速发展使得电子信息技术的各个领域的应用水平得到普及和应用。信息时代的到来已成为不可阻挡的时尚潮流,人类发展的历史正进入一个新时代。在现实运用中,应用软件的工作规则和开发步骤,采用Java技术建设学生作业管理系统。
本设计主要实现集人性化、高效率、便捷等优点于一身的学生作业管理系统,完成课程信息管理、公告管理、学生管理、教师管理、学生选课管理、学生作业管理、上交作业管理、课程资料管理等功能模块。系统通过浏览器与服务器进行通信,实现数据的交互与变更。本系统通过科学的管理方式、便捷的服务提高了工作效率,减少了数据存储上的错误和遗漏。学生作业管理系统使用Java语言,采用基于 MVVM模式的Springboot技术进行开发,使用 Eclipse 2017 CI 10 编译器编写,数据方面主要采用的是微软的MySQL关系型数据库来作为数据存储媒介,配合前台HTML+CSS 技术完成系统的开发。
关键词:作业管理;Java语言;关系型数据库;数据存储
Springboot student homework management system
Abstract
The rapid development of scientific and technological progress has caused great changes in people's daily life. The rapid development of electronic information technology has popularized and applied the application level of electronic information technology in various fields. The advent of the information age has become an irresistible fashion trend, and the history of human development is entering a new era. In practical application, according to the working rules and development steps of application software, Java technology is used to build student homework management system.
This design mainly realizes the student homework management system with the advantages of humanization, high efficiency and convenience, and completes the functional modules such as course information management, announcement management, student management, teacher management, student course selection management, student homework management, handed in homework management, course material management and so on. The system communicates with the server through the browser to realize the interaction and change of data. Through scientific management and convenient service, the system improves work efficiency and reduces errors and omissions in data storage. The student homework management system uses Java language, adopts springboot technology based on MVVM mode for development, and is written with eclipse 2017 CI 10 compiler. In terms of data, it mainly uses Microsoft's MySQL relational database as the data storage medium, and completes the development of the system with the foreground HTML + CSS technology.
Key words:Operation management; Java language; Relational database; data storage
目 录
目前的学校日常教学中,对学生作业的管理极大程度上仍然是以纸质文件为主,即使以使用电子文件较多的各大学校园,对电子文件、电子版作业也缺乏有效的管理。目前软件市场上流行的拥有类似功能的系统多以网上教学管理系统为主,多用于开发网上课程,网上授课等任务,对电子作业的管理缺乏与之配套的管理系统。
学生作业管理系统的应用,主要实现学校对学生作业的网上布置,网上接收,网上提交等功能。教师根据自己所教的课程选择对应的学生进行作业的布置,学生接收,提交作业,教师进行评定,学生可以查看教师评语。
国外的作业管理系统比较多,大部分都具有综合性、跨学科等特点,比较有代表性的有:WebAssign,它是由美国北卡罗来纳州立大学教学团队开发,它是由学生端、教师端和管理员端组成,教师在作业系统上布置作业,学生登录作业管理系统完成作业,管理员对作业系统进行全局的维护与管理;WebCT,它是由哥伦比亚大学计算机科学系开发的,学生登录该平台后,可以进行选课、测验、查询成绩等操作;OWL,它是由马萨诸塞大学计算机教学中心设计开发,它具有在线发布与批阅作业、导出学名册等功能;FernUniversityHagen,它是由德国开发的在线作业系统,它除了具有作业系统常规的功能外,还可以对数学公式进行编辑、绘制图表、实时信息反馈等功能。
在国内,“互联网+"的快速发展促进了教育信息化的发展,促进了高校对教学信息化的研究与建设,因此,作业管理系统成为校园信息化研究与建设的重点,例如华南师范大学袁媛认为,作业管理系统的功能设计要与时俱进,系统要融入当前新课程评定理念,开发出能够创建个性化学习环境的功能,以满足不同能力层次学生的需求,另外,作业系统能够对作业题分等级,并能设置不同层次的信息提示,这种分层提示机制为学生开展个性化学习提供了友好的支持。主观题的批改一直是在线作业管理系统研究的热点与难点,西南交通大学的杨宁学所设计的作业管理系统,依托电子计算机自动识别技术,提出主观题批阅的方法,具体的做法是先对作业题进行分解,形成答题的步骤节点,接着控制答题的步骤,并从题目参考答案中抽取出具有典型特征的数据作为识别依据,最后与学生的作答内容进行比较识别,利用这种方式,在一定程度上实现了主观题自动批改评分的间题。曲阜师范大学实验教学与设备管理中心李艳华所设计的网上作业批改与管理系统,实现了学生在系统提交作业,教师在系统上批改作业等基本功能,简化了发布与批改作业的环节,提了课堂教学的效率;江苏财经职业技术学院机械电子与信息工程学院朱士高的基千Web的学生作业系统,实现了学生提交作业与教师批改作业的一体化。
第一章是绪论,本文章的开头部分,对本题目的研究背景和研究意义等一些做文字性的描述。
第二章研究了学生作业管理系统的所采用的开发技术和开发工具。
第三章是系统分析部分,包括系统总体需求描述、功能性角度分析系统需求、非功能性等各个方面分析系统是否可以实现。
第四章是系统设计部分,本文章的重要部分,提供了系统架构的详细设计和一些主要功能模块的设计说明。
第五章是系统的具体实现,介绍系统的各个模块的具体实现。
第六章在前几章的基础上对系统进行测试和运行。
最后对系统进行了认真的总结,以此对未来有一个新的展望。
人可以掌握多门外语,而一个计算机科学家精通的大多是编程语言,它不是人类的自然语言,比如C语言、Java、Perl等等。由于不同的公司开发出的“中间件”不够规范,所以Sun公司推出J2EE,用这个标准来解决弊病。它提供了良好的机制,让每个层次允许与之相对的服务器、组件运行,使得系统的搭建稳定可用、开发高效、维护方便。
2.2 MVVM模式
MVVM模式是常用的开发模式,主要是在代码实现上将其分为M层、V层和C层。
视图(View)代表用户交互界面,一个 Web 应用就可能有很多的界面,在 MVVM 模式中,视图仅仅处理的只有数据采集、处理,还有用户的请求, 并不包括业务流程的处理,业务流程由模型(Model)来处理。
模型(Model)就是业务流程/状态的处理及业务规则的制定。模型处理业务流程的过程其它层是无法看见了的,它就像黑箱子,在接受视图请求的数据之后,然后返回最终的处理结果。MVVM 最主要的核心就是业务模型的设计,一个典型的应用例子就是目前流行的 EJB 模型,它从应用技术实现的角度对模型做了进一步的划分,以便充分利用现有的组件,但是它不能作为应用设计模型的框架。
控制器(Controller)可以理解为接收用户的请求,然后视图和模型匹配在一起,一起再完成用户请求。它有非常明显的作用在划分控制层上,可以很清晰地告诉你,它就是一个分发器,选择什么样的模型、视图,可以完成用户的什么样的请求。控制层不做所有的数据处理,比如说:用户点击一个连接,控制层接受到请求之后,并不处理业务信息,它只是向模型传递用户的信息,同时告诉模型做什么,然后选择符合需求的视图返回给用户。
2.3 B/S结构
B/S(Browser/Server)比前身架构更为省事的架构。它借助Web server完成数据的传递交流。只需要下载浏览器作为客户端,那么工作就达到“瘦身”效果, 不需要考虑不停装软件的问题。
2.4 Spring boot框架
Spring框架是Java平台上的一种开源应用框架,提供具有控制反转特性的容器。尽管Spring框架自身对编程模型没有限制,但其在Java应用中的频繁使用让它备受青睐,以至于后来让它作为EJB(EnterpriseJavaBeans)模型的补充,甚至是替补。Spring框架为开发提供了一系列的解决方案,比如利用控制反转的核心特性,并通过依赖注入实现控制反转来实现管理对象生命周期容器化,利用面向切面编程进行声明式的事务管理,整合多种持久化技术管理数据访问,提供大量优秀的Web框架方便开发等等。Spring框架具有控制反转(IOC)特性,IOC旨在方便项目维护和测试,它提供了一种通过Java的反射机制对Java对象进行统一的配置和管理的方法。Spring框架利用容器管理对象的生命周期,容器可以通过扫描XML文件或类上特定Java注解来配置对象,开发者可以通过依赖查找或依赖注入来获得对象。Spring框架具有面向切面编程(AOP)框架,SpringAOP框架基于代理模式,同时运行时可配置;AOP框架主要针对模块之间的交叉关注点进行模块化。Spring框架的AOP框架仅提供基本的AOP特性,虽无法与AspectJ框架相比,但通过与AspectJ的集成,也可以满足基本需求。Spring框架下的事务管理、远程访问等功能均可以通过使用SpringAOP技术实现。Spring的事务管理框架为Java平台带来了一种抽象机制,使本地和全局事务以及嵌套事务能够与保存点一起工作,并且几乎可以在Java平台的任何环境中工作。Spring集成多种事务模板,系统可以通过事务模板、XML或Java注解进行事务配置,并且事务框架集成了消息传递和缓存等功能。Spring的数据访问框架解决了开发人员在应用程序中使用数据库时遇到的常见困难。它不仅对Java:JDBC、iBATS/MyBATIs、Hibernate、Java数据对象(JDO)、ApacheOJB和ApacheCayne等所有流行的数据访问框架中提供支持,同时还可以与Spring的事务管理一起使用,为数据访问提供了灵活的抽象。Spring框架最初是没有打算构建一个自己的WebMVC框架,其开发人员在开发过程中认为现有的StrutsWeb框架的呈现层和请求处理层之间以及请求处理层和模型之间的分离不够,于是创建了SpringMVC。
2.5 MySQL数据库
Mysql的语言是非结构化的,用户可以在数据上进行工作。MySQL因为其速度、可靠性和适应性而备受关注。大多数人都认为在不需要事务化处理的情况下,MySQL是管理内容最好的选择。并且因为Mysql的语言和结构比较简单,但是功能和存储信息量很强大,所以得到了普遍的应用。
Mysql数据库在编程过程中的作用是很广泛的,为用户进行数据查询带来了方便。Mysql数据库的应用因其灵活性强,功能强大,所以在实现某功能时只需要一小段代码,而不像其他程序需要编写大段代码。总体来说,Mysql数据库的语言相对要简洁很多。
数据流程分析主要就是数据存储的储藏室,它是在计算机上进行的,而不是现实中的储藏室。数据的存放是按固定格式,而不是无序的,其定义就是:长期有固定格式,可以共享的存储在计算机存储器上。数据库管理主要是数据存储、修改和增加以及数据表的建立。为了保证系统数据的正常运行,一些有能力的处理者可以进行管理而不需要专业的人来处理。数据表的建立,可以对数据表中的数据进行调整,数据的重新组合及重新构造,保证数据的安全性。介于数据库的功能强大等特点,本系统的开发主要应用了Mysql进行对数据的管理。
2.7 B/S体系工作原理
B/S架构采取浏览器请求,服务器响应的工作模式。
用户可以通过浏览器去访问Internet上由Web服务器产生的文本、数据、图片、动画、视频点播和声音等信息;
而每一个Web服务器又可以通过各种方式与数据库服务器连接,大量的数据实际存放在数据库服务器中;
从Web服务器上下载程序到本地来执行,在下载过程中若遇到与数据库有关的指令,由Web服务器交给数据库服务器来解释执行,并返回给Web服务器,Web服务器又返回给用户。在这种结构中,将许许多多的网连接到一块,形成一个巨大的网,即全球网。而各个企业可以在此结构的基础上建立自己的Internet。
在 B/S 模式中,用户是通过浏览器针对许多分布于网络上的服务器进行请求访问的,浏览器的请求通过服务器进行处理,并将处理结果以及相应的信息返回给浏览器,其他的数据加工、请求全部都是由Web Server完成的。通过该框架结构以及植入于操作系统内部的浏览器,该结构已经成为了当今软件应用的主流结构模式。
本次设计基于B/S 模式下,运用Java、JSP技术采用的是MySQL数据库和Eclipse实现,总体的可行性共分为以下三个方面。
所谓的技术可行性就是在限定时间,前期拟定的功能能否被满足。在开发设计上是否会遇上解决不了的问题。做完的项目能否被很好地应用,如果存在缺点在后期的维护上是否存在很大的难度。在对这个系统评估后,认定已存在的技术能达成目标。用JSP技术来实现动态的页面,嵌入低依赖性的设计模式,灵活的数据库,配合稳定的服务器,整个系统的运行效率大大提升。由此可见,在技术层面达成目标不是非非之想。
在项目上使用的工具大部分都是是当下流行开源免费的,所以在开发前期,开发时用于项目的经费将会大大降低,不会让开发该软件在项目启动期受到经费的影响,所以经济上还是可行的。尽量用最少的花费去满足用户的需求。省下经费用于人工费,以及设备费用。将在无纸化,高效率的道路上越走越远。
本系统实现功能的操作很简单,普通电脑的常见配置就可以运行本软件,并且只要粗通电脑使用的基本常识就可以流畅的使用本软件。电脑具备连接互联网的能力,并且可以正常访问系统,并不需要操作者有什么高超的能力,只需了解业务流程,并且按照专业知识进行正确操作即可,所以学生作业管理系统具备操作可行性。
在系统开发设计前,应该对功能做初步设想,清楚这个管理系统有什么板块,每个板块有什么功能,整体的设计是否满足使用者的需求,接着对所开发的系统功能进行的详细分析总结,从而设计出完整的系统并将其实现。用户和开发人员的交流分析,使其达到最佳理解程度,使系统功能达到最佳。
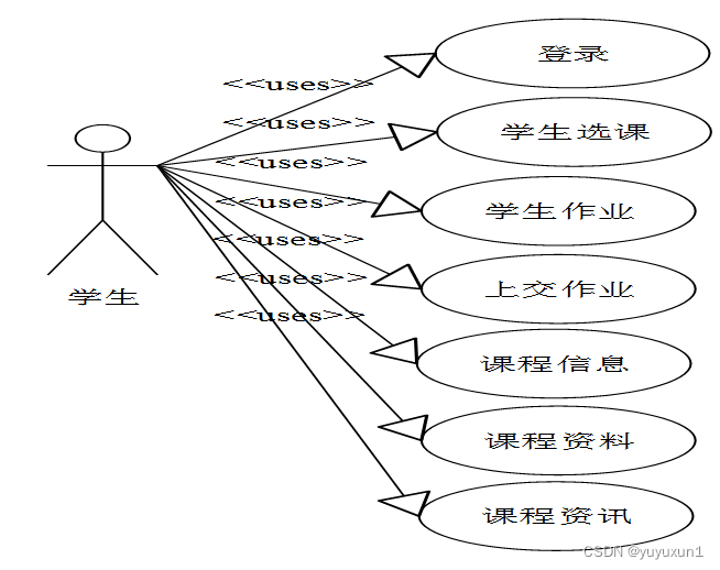
学生用例图如下所示。

图3-1 学生用例图
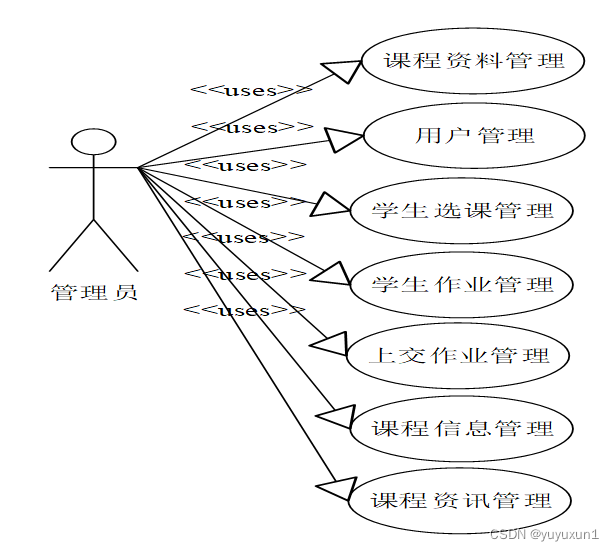
管理员用例图如下所示。

图3-2 管理员用例图
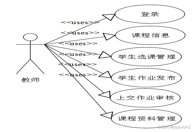
教师用例图如下所示。

图3-3 教师用例图
学生作业管理系统在对需求做解析后,整个系统主要分为两个部分:管理员和学生、教师,每个模块下的分支功能不一样。对功能做出如下说明:
学生模块:
账号登录认证。
管理个人资料信息,修改可修改的信息项。
作业查询,同时查看历史已布置的作业记录。
上交作业,在线提交作业。
课程信息查询,同时查看历史已安排的课程信息。
课程资讯,资讯信息的浏览。
教师模块:
账号登录认证。
管理个人资料信息,修改可修改的信息项。
作业发布,进行学生作业发布。
上交作业管理,教师对学生上交的作业进行批复,同时查看历史已批复的记录。
课程信息管理,管理学生的课程信息。
课程资料股那里,同时发布课程资料。
管理员模块:
维护学生,审核学生的账号,可以冻结学生的登录权限,或者删除学生账号。
发布课程资讯,并可以销毁某个资讯信息,更新资讯数据,模糊搜索资讯数据等。
发布课程信息,并可以销毁某个课程,更新课程数据,模糊搜索课程数据等。
管理作业数据。
维护课程资料数据。
查看教师发布作业布置数据,管理员有权利维护它。
系统非功能需求有非常多,比如性能需求、可承载最大用户数、稳定性、易用性需求等。本系统分析时考虑到易用性需求,因为系统是给人使用的,所以必须充分从用户的角度出发,考虑用户体验,使系统易理解易上手易操作。
一层数据流程图包括了登录、用户功能和检索维护等模块,在登录模块使用到的数据存储有用户账户文档,用户功能模块需要的存储是用户各功能模块数据文档,检索维护是使用以上这些数据文档通过关键词进行检索。
系统的一层数据流图如下图所示。

图3-2系统数据流图(一层)
二层数据流程是对一层数据流层图中填写登录信息、用户功能的细化。即:填写登录信息细化为填制信息、后台审核,用户功能细化为通知查询、课程信息查询、学生作业、上交作业、学生选课等操作。
系统的二层数据流图如下图所示。

图3-4系统数据流图(二层)
目前B/S体系的系统主要的数据访问方式是:通过浏览器页面用户可以进入系统,系统可以自动对用户向服务器发送的请求进行处理,处理请求是在系统后台中进行的,用户在浏览器页面上进行相应操作,就能够看到服务端传递的处理结果。学生作业管理系统主要分为视图-模型-控制三层架构设计。在视图层中,主要是操作在服务器端向客户端反馈并显示的数据,在模型层中,主要处理相关的业务逻辑、数据整合等,最后的控制层它介于视图和模型之间,主要是调整两层之间的关系,最终落实数据的传递。
系统架构图如下图所示。

图4-1系统架构图
系统设计的目的是分析系统包括的所有功能结构,为开发人员设计开发和实现系统做好准备工作。经过前期的需求调查、分析和整理之后,确定的总体需求主要包括多个模块,分别是:课程资讯管理、公告管理、学生管理、教师管理、课程信息管理、课程资料管理、学生作业管理、上交作业管理、学生选课管理。系统整体角色分为三个部分,一是教师、二是学生、最后是管理员。权限分布也是很明显,学生是在除去浏览信息之外还具有查询和管理自己账户信息、课程信息查询、课程作业发布、上交作业查询、课程资料上传等权限;管理员是最高权限拥有者。
系统功能结构图如下图所示。
图4-2系统功能结构图
用户管理模块
该模块是为所有用户登录设计的,如学生登录后只能进行自己的普通功能操作(如个人信息修改),管理员和超级管理员登录后有不同的权限,管理员不能超越权限。超级管理员能对整个系统的数据进行管理,主要是用户的登录权限以及用户登录后在系统里的操作权限。
作业维护模块
教师来录入作业数据,点击作业录入按钮,依次填写要录入的作业数据,点击提交按钮,将数据提交至数据库,然后刷新作业数据页面,每条数据右边有删除和编辑按钮,来完成相应的删除和更新功能。
课程信息模块
教师和课程存在安排关系,关系为一对多,根据课程编号来将课程数据传入到安排数据中,操作人为教师,然后生成安排列表,教师查看个人历史安排列表,可以进行数据销毁。
课程维护模块
操作人来录入课程数据,点击课程录入按钮,依次填写要录入的课程数据,点击提交按钮,将数据提交至数据库,然后刷新课程数据页面,每条数据右边有删除和编辑按钮,来完成相应的删除和更新功能。
学生作业模块
操作人来录入作业数据,点击录入按钮,依次填写要录入的作业数据,点击提交按钮,将数据提交至数据库,然后刷新学生作业数据页面,每条数据右边有删除和编辑按钮,来完成相应的删除和更新功能。
对于一个要开发的系统来说,E-R图可以让别人能更快更轻松的了解此系统的事务及它们之间的关系。根据系统分析阶段所得出的结论确定了在学生作业管理系统中存在着多个实体分别是用学生、管理员、作业、学生选课、课程、上交作业。
系统总体ER图如下图所示。

图4-4系统总体ER图
管理员(管理员id、用户名、密码、权限)
学生(学生id、班级、年级、学号、密码、学生姓名、性别、身份证、电话、学院、专业)
学生作业(学生作业id、对应章节、授课老师、老师姓名、学生姓名、学生作业)
课程信息(课程信息id、课程名称、对应专业、对应章节、开课时间、开课地点、授课老师、老师姓名)
学生选课(学生选课id、对应专业、对应章节、授课老师、老师姓名、学生学号、选课信息)
数据库逻辑结构就是将E-R图在数据库中用具体的字段进行描述。用字段和数据类型描述来使对象特征实体化,最后形成具有一定逻辑关系的数据库表结构。学生作业管理系统所需要的部分数据结构表如下表所示。
名称 | 类型 | 长度 | 不是null | 主键 | 注释 |
student_id | int | 11 | 是 | 是 | 学生ID |
student_name | varchar | 64 | 否 | 否 | 学生姓名 |
student_gender | varchar | 64 | 否 | 否 | 学生性别 |
student_number | varchar | 64 | 是 | 否 | 学生学号 |
examine_state | varchar | 16 | 是 | 否 | 审核状态 |
recommend | int | 11 | 是 | 否 | 智能推荐 |
user_id | int | 11 | 是 | 否 | 用户ID |
create_time | datetime | 0 | 是 | 否 | 创建时间 |
update_time | timestamp | 0 | 是 | 否 | 更新时间 |
名称 | 类型 | 长度 | 不是null | 主键 | 注释 |
course_information_id | int | 11 | 是 | 是 | 课程信息ID |
course_name | varchar | 64 | 否 | 否 | 课程名称 |
corresponding_specialty | varchar | 64 | 否 | 否 | 对应专业 |
corresponding_chapter | varchar | 64 | 否 | 否 | 对应章节 |
course_cover | varchar | 255 | 否 | 否 | 课程封面 |
opening_time | datetime | 0 | 否 | 否 | 开课时间 |
starting_place | varchar | 64 | 否 | 否 | 开课地点 |
instructor | int | 11 | 否 | 否 | 授课老师 |
teacher_name | varchar | 64 | 否 | 否 | 老师姓名 |
hits | int | 11 | 是 | 否 | 点击数 |
recommend | int | 11 | 是 | 否 | 智能推荐 |
create_time | datetime | 0 | 是 | 否 | 创建时间 |
update_time | timestamp | 0 | 是 | 否 | 更新时间 |
名称 | 类型 | 长度 | 不是null | 主键 | 注释 |
course_materials_id | int | 11 | 是 | 是 | 课程资料ID |
data_name | varchar | 64 | 否 | 否 | 资料名称 |
corresponding_courses | varchar | 64 | 否 | 否 | 对应课程 |
corresponding_chapter | varchar | 64 | 否 | 否 | 对应章节 |
data_cover | varchar | 255 | 否 | 否 | 资料封面 |
data_video | varchar | 255 | 否 | 否 | 资料视频 |
information_annex | varchar | 255 | 否 | 否 | 资料附件 |
teacher_number | int | 11 | 否 | 否 | 教师号 |
teacher_name | varchar | 64 | 否 | 否 | 老师姓名 |
information_introduction | text | 0 | 否 | 否 | 资料简介 |
hits | int | 11 | 是 | 否 | 点击数 |
recommend | int | 11 | 是 | 否 | 智能推荐 |
create_time | datetime | 0 | 是 | 否 | 创建时间 |
update_time | timestamp | 0 | 是 | 否 | 更新时间 |
名称 | 类型 | 长度 | 不是null | 主键 | 注释 |
hand_in_your_homework_id | int | 11 | 是 | 是 | 上交作业ID |
course_name | varchar | 64 | 否 | 否 | 课程名称 |
corresponding_specialty | varchar | 64 | 否 | 否 | 对应专业 |
corresponding_chapter | varchar | 64 | 否 | 否 | 对应章节 |
instructor | int | 11 | 否 | 否 | 授课老师 |
teacher_name | varchar | 64 | 否 | 否 | 老师姓名 |
student_number | int | 11 | 否 | 否 | 学生学号 |
student_name | varchar | 64 | 否 | 否 | 学生姓名 |
hand_in_your_homework | varchar | 255 | 否 | 否 | 上交作业 |
correction_status | varchar | 64 | 否 | 否 | 批改状态 |
teacher_correction | varchar | 255 | 否 | 否 | 老师批改 |
homework_scoring | int | 11 | 否 | 否 | 作业评分 |
recommend | int | 11 | 是 | 否 | 智能推荐 |
create_time | datetime | 0 | 是 | 否 | 创建时间 |
update_time | timestamp | 0 | 是 | 否 | 更新时间 |
名称 | 类型 | 长度 | 不是null | 主键 | 注释 |
student_course_selection_id | int | 11 | 是 | 是 | 学生选课ID |
course_name | varchar | 64 | 否 | 否 | 课程名称 |
corresponding_specialty | varchar | 64 | 否 | 否 | 对应专业 |
corresponding_chapter | varchar | 64 | 否 | 否 | 对应章节 |
instructor | int | 11 | 否 | 否 | 授课老师 |
teacher_name | varchar | 64 | 否 | 否 | 老师姓名 |
student_number | int | 11 | 否 | 否 | 学生学号 |
student_name | varchar | 64 | 否 | 否 | 学生姓名 |
recommend | int | 11 | 是 | 否 | 智能推荐 |
create_time | datetime | 0 | 是 | 否 | 创建时间 |
update_time | timestamp | 0 | 是 | 否 | 更新时间 |
名称 | 类型 | 长度 | 不是null | 主键 | 注释 |
student_homework_id | int | 11 | 是 | 是 | 学生作业ID |
course_name | varchar | 64 | 否 | 否 | 课程名称 |
corresponding_specialty | varchar | 64 | 否 | 否 | 对应专业 |
corresponding_chapter | varchar | 64 | 否 | 否 | 对应章节 |
instructor | int | 11 | 否 | 否 | 授课老师 |
teacher_name | varchar | 64 | 否 | 否 | 老师姓名 |
student_number | int | 11 | 否 | 否 | 学生学号 |
student_name | varchar | 64 | 否 | 否 | 学生姓名 |
student_homework | varchar | 255 | 否 | 否 | 学生作业 |
recommend | int | 11 | 是 | 否 | 智能推荐 |
create_time | datetime | 0 | 是 | 否 | 创建时间 |
update_time | timestamp | 0 | 是 | 否 | 更新时间 |
名称 | 类型 | 长度 | 不是null | 主键 | 注释 |
teacher_id | int | 11 | 是 | 是 | 老师ID |
teacher_name | varchar | 64 | 否 | 否 | 老师姓名 |
teacher_gender | varchar | 64 | 否 | 否 | 老师性别 |
teacher_number | varchar | 64 | 是 | 否 | 教师号 |
examine_state | varchar | 16 | 是 | 否 | 审核状态 |
recommend | int | 11 | 是 | 否 | 智能推荐 |
user_id | int | 11 | 是 | 否 | 用户ID |
create_time | datetime | 0 | 是 | 否 | 创建时间 |
update_time | timestamp | 0 | 是 | 否 | 更新时间 |
系统的登录窗口是用户的入口,用户只有在登录成功后才可以进入访问。通过在登录提交表单,后台处理判断是否为合法用户,进行页面跳转,进入系统中去。
登录合法性判断过程:用户输入账号和密码后,系统首先确定输入输入数据合法性,然后在login.jsp页面发送登录请求,调用src下的mainctrl类的dopost方法来验证。
用户登录模块的IPO如下所示:
输入:用户名和密码。
处理:
1)检测用户输入的账号、密码是否正确及在数据库已对应存在。
2)从数据库中提取记录,并储存在本地的session中(timeout默认=30min)。
3)根据用户名,将其显示在系统首页上。
输出:是否成功的信息。
登录流程图如下所示。

图5-1登录流程图
系统登录界面如下所示。

图5-2系统登录界面
用户登录的逻辑代码如下。
* 登录
* @param data
* @param httpServletRequest
* @return
*/
@PostMapping("login")
public Map<String, Object> login(@RequestBody Map<String, String> data, HttpServletRequest httpServletRequest) {
log.info("[执行登录接口]");
String username = data.get("username");
String email = data.get("email");
String phone = data.get("phone");
String password = data.get("password");
List resultList = null;
Map<String, String> map = new HashMap<>();
if(username != null && "".equals(username) == false){
map.put("username", username);
resultList = service.select(map, new HashMap<>()).getResultList();
}
else if(email != null && "".equals(email) == false){
map.put("email", email);
resultList = service.select(map, new HashMap<>()).getResultList();
}
else if(phone != null && "".equals(phone) == false){
map.put("phone", phone);
resultList = service.select(map, new HashMap<>()).getResultList();
}else{
return error(30000, "账号或密码不能为空");
}
if (resultList == null || password == null) {
return error(30000, "账号或密码不能为空");
}
//判断是否有这个用户
if (resultList.size()<=0){
return error(30000,"用户不存在");
}
User byUsername = (User) resultList.get(0);
Map<String, String> groupMap = new HashMap<>();
groupMap.put("name",byUsername.getUserGroup());
List groupList = userGroupService.select(groupMap, new HashMap<>()).getResultList();
if (groupList.size()<1){
return error(30000,"用户组不存在");
}
UserGroup userGroup = (UserGroup) groupList.get(0);
//查询用户审核状态
if (!StringUtils.isEmpty(userGroup.getSourceTable())){
String sql = "select examine_state from "+ userGroup.getSourceTable() +" WHERE user_id = " + byUsername.getUserId();
String res = String.valueOf(service.runCountSql(sql).getSingleResult());
if (res==null){
return error(30000,"用户不存在");
}
if (!res.equals("已通过")){
return error(30000,"该用户审核未通过");
}
}
//查询用户状态
if (byUsername.getState()!=1){
return error(30000,"用户非可用状态,不能登录");
}
String md5password = service.encryption(password);
if (byUsername.getPassword().equals(md5password)) {
// 存储Token到数据库
AccessToken accessToken = new AccessToken();
accessToken.setToken(UUID.randomUUID().toString().replaceAll("-", ""));
accessToken.setUser_id(byUsername.getUserId());
tokenService.save(accessToken);
// 返回用户信息
JSONObject user = JSONObject.parseObject(JSONObject.toJSONString(byUsername));
user.put("token", accessToken.getToken());
JSONObject ret = new JSONObject();
ret.put("obj",user);
return success(ret);
} else {
return error(30000, "账号或密码不正确");
}
系统呈现出一种简洁大方的首页:界面简约、鳞次栉比,用户能轻车熟路的使用。出于对系统使用群体广泛的顾虑,应有良好性能的后台。
如下图所示为系统的首页界面。

图5-3系统首页界面
其中载入前台页面的主要代码如下。
<td><%@ include file="qttop.jsp"%></td>
<td><%@ include file="qtleft.jsp"%></td>
<td><%@ include file="qtdown.jsp"%></td>
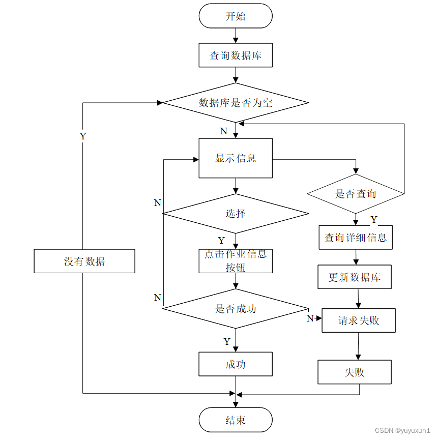
此界面中,学生可以查看作业信息。
学生作业流程图如下所示。

图5-4学生作业流程图
学生作业界面如图所示。

图5-5学生作业界面
学生作业管理界面如图所示。

图5-6学生作业管理界面
学生作业关键代码如下所示。
@Transactional
public Map<String, Object> add(HttpServletRequest request) throws IOException {
service.insert(service.readBody(request.getReader()));
return success(1);
}
@Transactional
public Map<String, Object> addMap(Map<String,Object> map){
service.insert(map);
return success(1);
}
public Map<String,Object> readBody(BufferedReader reader){
BufferedReader br = null;
StringBuilder sb = new StringBuilder("");
try{
br = reader;
String str;
while ((str = br.readLine()) != null){
sb.append(str);
}
br.close();
String json = sb.toString();
return JSONObject.parseObject(json, Map.class);
}catch (IOException e){
e.printStackTrace();
}finally{
if (null != br){
try{
br.close();
}catch (IOException e){
e.printStackTrace();
}
}
}
return null;
}
public void insert(Map<String,Object> body){
StringBuffer sql = new StringBuffer("INSERT INTO ");
sql.append("`").append(table).append("`").append(" (");
for (Map.Entry<String,Object> entry:body.entrySet()){
sql.append("`"+humpToLine(entry.getKey())+"`").append(",");
}
sql.deleteCharAt(sql.length()-1);
sql.append(") VALUES (");
for (Map.Entry<String,Object> entry:body.entrySet()){
Object value = entry.getValue();
if (value instanceof String){
sql.append("'").append(entry.getValue()).append("'").append(",");
}else {
sql.append(entry.getValue()).append(",");
}
}
sql.deleteCharAt(sql.length() - 1);
sql.append(")");
log.info("[{}] - 插入操作:{}",table,sql);
Query query = runCountSql(sql.toString());
query.executeUpdate();
}
- 课程信息模块
课程信息过程中,首先使用getmap(id,"xinxi"),通过课程ID得到课程数据,将课程数据赋值给课程信息,调用CommDAO的insert方法将安排数据插入课程表中,最后查看个人课程信息数据。
课程信息流程图如下所示。

图5-7课程信息流程图
课程信息界面如图所示。

图5-8课程信息界面
课程信息管理界面如图所示。

图5-9课程信息管理界面
课程信息关键代码如下所示。
public Map<String, Object> getList(HttpServletRequest request) {
Map<String, Object> map = service.selectToPage(service.readQuery(request), service.readConfig(request));
return success(map);
}
- 上交作业模块
学生上交作业,可以进行新增、查看、修改以及删除等相应的作业管理操作。当点击"新增作业"的按钮时,在作业添加界面进行详细信息的添加操作。当点击"查看作业"超级链接时,会显示所选的作业的信息,然后点击"返回"再返回到其主页面。
上交作业界面如图所示。

图5-10上交作业界面
上交作业管理界面如图所示。

图5-11上交作业管理界面
上交作业关键代码如下所示。
@RequestMapping(value = {"/avg_group", "/avg"})
public Map<String, Object> avg(HttpServletRequest request) {
Query count = service.avg(service.readQuery(request), service.readConfig(request));
return success(count.getResultList());
}
学生在yhzhgl查看学生信息,先使用sql语句查询出所有学生表的数据,然后调用PageManager.getPages(url,4,sql, request ),返回一个ArrayList的对象,在for循环里,使用jsp得到每个ArrayList对象的数据,在jsp页面中解析ArrayList对象,得到其各个键值对的值。
学生管理界面如下图所示。

图5-12学生管理界面
学生管理关键代码如下所示。
public Map<String, Object> getList(HttpServletRequest request) {
Map<String, Object> map = service.selectToPage(service.readQuery(request), service.readConfig(request));
return success(map);
}
- 学生作业管理模块
添加作业信息时,输入必填字段后,表现层的ZuoyeController接受传过来的作业信息参数,再调用ZuoyeController类的addZuoye方法,经过ZuoyeService业务层到ZuoyeMapper持久层的处理,完成对整个添加作业信息的操作。addZuoye方法也和用户管理中的addUser方法类似,同时做添加和修改工作。
修改作业信息时,选择需要修改的作业进行修改,调用ZuoyeController控制器的editZuoye方法,拿到该作业原本的信息并显示到页面,管理员再对需要修改的作业信息字段进行修改,完成后调用addZuoye方法,调用业务层的updateByKey方法,更新数据库的作业信息表的数据。
作业管理流程图如下所示。

图5-13作业管理流程图
作业管理界面如下图所示。

图5-14作业管理界面
作业信息添加关键代码如下所示。
@EnableJpaRepositories
public class Application {
public static void main(String[] args) {
SpringApplication.run(Application.class,args);
}
}
- 课程资料管理模块
删除课程资料时,选择需要删除的课程资料进行删除,把主键的uId传到KechengController控制器,再调用控制器的deleteKecheng方法,数据经过KechengService业务层解析和处理,请求KechengMapper持久层调用deleteByPrimaryKey方法操作数据库将课程资料数据从数据库中删除。
查找课程资料时,输入需要查找的课程名称,调用getData方法获取所有数据并且进行分页,把获取到的所有数据显示到视图上,这时候只需要用脚本方法便能快速查找,不涉及对数据库操作。
课程资料管理流程图如下所示。

图5-15课程资料管理流程图
课程资料管理界面如下图所示。

图5-16课程资料管理界面
课程资料管理关键代码如下所示。
@RequestMapping("auth")
public class AuthController extends BaseController<Auth, AuthService> {
/**
* 服务对象
*/
@Autowired
public AuthController(AuthService service) {
setService(service);
}
}
在对该系统进行完详细设计和编码之后,就要对学生作业管理系统进行测试,检测程序是否运行无误,反复进行测试和修改,使之最后成为完整的软件,满足用户的需求,实现预期的功能。
在软件的测试过程中,通常测试人员需要针对不同的功能模块设计多种测试用例。通过测试用例能够及时发现代码业务逻辑上是否与真实的业务逻辑相对应,及时发现代码上或逻辑上的缺陷,以此来来完善系统,提高软件产品的质量,使软件具有良好的用户体验。
登录测试用例表如下所示。
表6-1登录测试用例
测试性能 | 用户或操作员登录系统 | ||
用例目的 | 测试用户或操作员登录系统时功能是否正常 | ||
前提条件 | 进入用户登录页面或操作员登录页面 | ||
输入条件 | 预期输出 | 实际情况 | |
各项信息不予填写,直接点击登陆按钮 | 不允许登录,提示填写账号相关信息 | 一致 | |
填写错误的登录名或密码后点击登录系统 | 提示用户名或密码错误,要求重新填写进行登录 | 一致 | |
填写与验证码信息不一致的信息 | 系统显示出提示信息,表明验证码错误,要求重新填写 | 一致 | |
学生作业测试用例表如下所示。
表6-2学生作业测试用例
测试性能 | 用户进行学生作业的操作 | ||
用例目的 | 测试用户进行学生作业提交操作时,该功能是否正常 | ||
前提条件 | 用户进入作业详情页,该作业能够被完成 | ||
输入条件 | 预期输出 | 实际情况 | |
对着某作业点击“完成”按钮 | 界面跳转至完成界面 | 一致 | |
在作业界面,输入必填项,点击“提交”按钮 | 提示“提交成功”,并返回上一级界面 | 一致 | |
作业管理测试用例表如下所示。
表6-3作业管理测试用例
测试性能 | 作业相关信息管理功能 | ||
用例目的 | 测试系统操作者对作业相关信息进行管理的功能是否正常 | ||
前提条件 | 登录系统进入相关管理页面 | ||
输入条件 | 预期输出 | 实际情况 | |
进入作业管理界面,点击“录入”按钮,填写所有必填项,点击提交 | 提示“录入成功”,并返回查询界面 | 一致 | |
进入作业管理界面,点击“录入”按钮,未填写一个或者多个必填项,点击提交 | 提示“录入失败”,请填写必填项 | 一致 | |
进入作业管理界面,选择要修改的一条数据,点击该条数据后面的“修改”按钮 | 节目跳转至修改界面 | 一致 | |
在修改界面,修改可修改项后,点击“提交”按钮 | 提示“修改成功”,并返回查询界面 | 一致 | |
进入作业管理界面,点击某条数据后面的删除按钮 | 提示“是否要删除该数据”,如果用户点击“确定”按钮,则成功删除该条数据,并提示“删除成功”,之后返回查询界面 | 一致 | |
经过对此系统的测试,得出该系统足以满足用户日常需求,在功能项目和操作等方面也能满足操作员对于其他用户的管理。但是,还有很多功能有待添加,这个系统仅能满足大部分的需求,还需要对此系统的功能更进一步的完善,这样使用起来才能更加的完美。
通过学生作业管理系统的开发,本人巩固了之前学过的知识,如今将平时所学到的知识融合在设计中,在设计过程中,做了很多的准备,首先,在数据库系统的设计过程中,尤其是在数据库的工作原理、工作特点,对其深刻的讨论,与此同时,对于小型站点来说,最好服务器的选择,其次,利用所学的知识点分析所做的系统,并在此基础上设计。
目前本系统已经上线,正在试运行阶段,用户反馈良好,基本完成用户所需,试运行过程中没有出现阻断性问题,有一些不足和小问题也及时予以修正,系统上线后,为了保证数据的安全性,对系统进行了备份操作,系统备份是每两个月备份一次,数据库备份为每周备份一次,系统部署在租赁的云平台服务器中。
本次系统上线成功后,得到了用户的高度认可,但是在功能上和性能上还需做进一步的研究处理,使其有更高的性能和更好的用户体验。
系统在以后的升级过程中,需要解决一系列用户所提出的问题,例如打印过程中如何避免浏览器的兼容性问题,大量用户访问时,如何保持较高的响应速度,在系统今后的升级过程中将着重解决这些安全性问题。
参考文献
[1]徐佩.新时期计算机软件开发技术的应用及发展趋势[J].农家参谋,2019(08):167.
[2]张帅,崔婀娜,魏立波.互联网+健康在线服务平台的设计与实现[J].科技创新与应用,2019(10):91-92.
[3]谷利国,陈存田,张甲瑞.基于B/S模式的人事教育信息管理系统的分析与设计[J].电脑知识与技术,2019,15(10):58-59.
[4]胥新政,强毅.基于JSP的常用金属材料标准检索平台开发设计[J].制造业自动化,2019,41(03):41-43+69.
[5]王祖维,南淮耀,张英.“互联网+”视域下的高校学生公寓管理系统设计与实现——以沈阳师范大学为例[J].现代商贸工业,2019,40(08):187-188.
[6]廖明华,齐攀.学生职业能力测评管理系统的设计与实现[J].广东交通职业技术学院学报,2019,18(01):48-52.
[7]李冬冬,刘华明,毕学慧,王秀友.旧衣申领系统的设计与实现[J].电脑知识与技术,2019,15(08):47-50.
[8]李庆年.“互联网+”视域下的人才招聘管理系统设计与实现[J].国际公关,2019(03):164-165.
[9]刘婷,彭焕峰,邵淑婷.基于云平台的高校监考管理系统[J].电脑知识与技术,2019,15(07):91-92.
[10]赵丙秀.基于百度AI平台的Web人脸注册和登录系统的实现[J].电脑知识与技术,2019,15(07):114-115.
[11]戴昭颖,尹涛.钢铁行业成本预算系统开发应用实践[J].电子技术与软件工程,2019(04):29-30.
[12]曹灿,刘志刚.基于SSH和Layui的工程科学前沿与实践系统[J].工业控制计算机,2019,32(02):91-92+96.
[13]谢路.基于Web的考务管理系统设计与实现[J].福建电脑,2019,35(01):136-137.
[14]张继东.MySQL数据库基于JSP的访问技术[J/OL].电子技术与软件工程,2017,(15):169(2017-08-03).
[15]韩思凡.Web开发中的JSP与HTML的基础应用[J].科学技术创新,2020(14):71-72.
[16]NastitiAndini,DaehaKim,JongAhnChun.Operationalsoilmoisturemodelingusingamulti-stageapproachbasedonthegeneralizedcomplementaryprinciple[J].AgriculturalWaterManagement,2020,231.
[17]A.D.Titisari,D.Phillips,I.W.Warmada,Hartono,A.Idrus.40Ar/39ArgeochronologyofthePongkorlowsulfidationepithermalgoldmineralisation,WestJava,Indonesia[J].OreGeologyReviews,2020,119.
[18]FranciscoOrtin,OscarRodriguez-Prieto,NicolasPascual,MiguelGarcia.HeterogeneoustreestructureclassificationtolabelJavaprogrammersaccordingtotheirexpertiselevel[J].FutureGenerationComputerSystems,2020,105.
[19]SatyaKrismatama,IndahRiyantini,IwangGumilar,LantunParadhitaDewanti.SelectivityofFishingGearforScomberomorusguttatus(Bloch&Schneider,1801)CommoditiesinPangandaranFishingGround,WestJava[J].AsianJournalofFisheriesandAquaticResearch,2020.
[20]ZhongXiangfu,PlaAlbert,RaynerSimon.Jasmine:aJavapipelineforisomiRcharacterizationinmiRNA-Seqdata[J].Bioinformatics,2020,36(6).
致谢
伴随着设计的完成,大学生涯也随之即将结束。大学期间是我最珍惜的时光,大学时光中学会了很多,也成长了很多,这段时光中每一段回忆都刻在脑海中。感谢一起学习,一起成长同学们,和成长过程悉心教导的老师们,非常感激有你们的陪伴。
首先感谢我的指导老师,设计的完成离不开老师的一系列指导。在毕业设计的完成过程中,老师给出了很多中肯的建议,正是由于老师一丝不苟的工作态度,我的设计才能顺利的完成。
最后,感谢在大学生涯中每一位教导我的老师,是你们教给了我丰富的知识,更教会了我遇到问题时,如何去应对并解决。谢谢你们的帮助与支持。
点赞+收藏+关注 → 私信领取本源代码、数据库