上篇文章(【i.MX6ULL】驱动开发3–GPIO寄存器配置原理),介绍了i.MX6ULL芯片的GPIO的工作原理与寄存器配置。
本篇,就要来实际操作一下GPIO,实现板子上LED灯的亮灭控制。
文章目录
在介绍如何通过寄存器来控制LED之前,需要先来了解一下有关Linux地址映射相关的知识。
1 地址映射
Linux或是STM32,对于硬件的控制,本质都是操作寄存器,在对应的地址进行数据的读写。若是在裸机开发中,可以控制CPU直接操作寄存器的地址,实现相应的功能,其过程是这样的:

linux环境,一般是不会直接访问物理内存,因为如果用户不小心修改了内存中的数据,很有可能造成错误甚至系统崩溃。为了避免这些问题,linux内核便引入了MMU和TLB进行内存地址映射,通过访问虚拟地址实现对实际物理地址的读写:

1.1 MMU介绍
MMU,Memory Manage Unit,即内存管理单元,它提供统一的内存空间抽象,程序通过访问虚拟内存中的地址,MMU将虚拟地址(Virtual Address)翻译成实际的物理地址(Physical Address) ,之后CPU即可操作实际的物理地址。
MMU具有如下功能:
- 保护内存: MMU给一些指定的内存块设置了读、写以及可执行的权限,这些权限存储在页表当中,MMU会检查CPU当前所处的是特权模式还是用户模式,只有和操作系统所设置的权限匹配才可以访问。
- 提供方便统一的内存空间抽象,实现虚拟地址到物理地址的转换:CPU可以运行在虚拟的内存当中,虚拟内存一般要比实际的物理内存大很多,使得CPU可以运行比较大的应用程序。
1.2 TLB介绍
TLB,Translation Lookaside Buffer,即转译后备缓冲器,也称页表缓存,里面存放的是一些页表文件(虚拟地址到物理地址的转换表),又称为快表技术。
当CPU第一次查找一个虚拟地址时,硬件通过3级页表(page table)得到最终的PPN(Physical Page Number),TLB会保存虚拟地址到物理地址的映射关系。这样在下一次访问同一个虚拟地址时,处理器通过查看TLB来直接返回物理地址,而不需要通过page table得到结果,从而提高地址转换的效率。
1.3 I/O映射函数
Linux内核启动的时候会初始化MMU,设置好内存映射,设置好以后CPU访问的都是虚拟地址。
那在程序编写的时候,如何进行物理内存和虚拟内存之间的转换呢?这就需要用到两个函数:ioremap和iounmap。
ioremap()
ioremap函数用将物理地址映射为虚拟地址。
#define ioremap(cookie,size) __arm_ioremap((cookie), (size), MT_DEVICE)
/**
* paddr: 被映射的 IO 起始地址(物理地址)
* size: 需要映射的空间大小,以字节为单位
* return: 一个指向__iomem类型的指针,映射成功后便返回一段虚拟地址空间的起始地址
*/
void __iomem * __arm_ioremap(phys_addr_t phys_addr, size_t size, unsigned int mtype)
{
return arch_ioremap_caller(phys_addr, size, mtype, __builtin_return_address(0));
}
iounmap()
iounmap函数的作用是释放掉ioremap函数所做的映射,即反向操作,在卸载驱动的时候需要调用。
/**
* addr: 要取消映射的虚拟地址空间首地址
* return: void
*/
void iounmap (volatile void __iomem *addr)
1.4 I/O内存访问函数
在使用ioremap函数将物理地址转换成虚拟地址之后,理论上我们便可以直接读写 I/O 内存,但是为了符合驱动的跨平台以及可移植性,我们应该使用 linux 中指定的函数(如:iowrite8()、iowrite16()、iowrite32()、ioread8()、ioread16()、ioread32() 等)去读写 I/O 内存,而非直接通过映射后的指向虚拟地址的指针进行访问。读写 I/O 内存的函数如下:
unsigned int ioread8(void __iomem *addr); /*读取一个字节*/
unsigned int ioread16(void __iomem *addr); /*读取一个字*/
unsigned int ioread32(void __iomem *addr); /*读取一个双字*/
void iowrite8(u8 b, void __iomem *addr); /*写入一个字节*/
void iowrite16(u16 b, void __iomem *addr); /*写入一个字*/
void iowrite32(u32 b, void __iomem *addr); /*写入一个双字*/
对于读I/O而言,他们都只有一个 __iomem 类型指针的参数,指向被映射后的地址,返回值为读取到的数据;
对于写I/O而言他们都有两个参数,第一个为要写入的数据,第二个参数为要写入的地址,返回值为空。
与这些函数相似的还有writeb、writew、writel、readb、readw、readl 等
u8 readb(const volatile void __iomem *addr);
u16 readw(const volatile void __iomem *addr);
u32 readl(const volatile void __iomem *addr);
void writeb(u8 value, volatile void __iomem *addr);
void writew(u16 value, volatile void __iomem *addr);
void writel(u32 value, volatile void __iomem *addr);
在 ARM 架构下,writex(readx)函数与 iowritex(ioreadx)有一些区别,writex(readx)不进行端序的检查,而 iowritex(ioreadx)会进行端序的检查。
2 程序编写
2.1 LED驱动程序
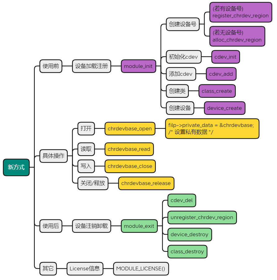
led驱动也是属于字符设备驱动的,之前介绍了新旧两种字符驱动的写法,本篇led驱动就按照新字符设置驱动的写法来编写。
关于新字符设备的驱动模块,可参考之前的文章:【i.MX6ULL】驱动开发2–新字符设备开发模板
这里再放一张新字符设备开发的模板框架

2.1.1 字符设备的基本框架
//字符设备结构体
struct newchrled_dev{
dev_t devid; /* 设备号 */
struct cdev cdev; /* cdev */
struct class *class; /* 类 */
struct device *device; /* 设备 */
int major; /* 主设备号 */
int minor; /* 次设备号 */
};
struct newchrled_dev chrdevled; /* led设备 */
//打开 读取 写入 释放, 基础文件操作函数
static int chrdevled_open(struct inode *inode, struct file *filp)
{
/*设置chrdevled为私有数据*/
return 0;
}
static ssize_t chrdevled_read(struct file *filp, char __user *buf, size_t cnt, loff_t *offt)
{
return 0;
}
static ssize_t chrdevled_write(struct file *filp, const char __user *buf, size_t cnt, loff_t *offt)
{
return 0;
}
static int chrdevled_release(struct inode *inode, struct file *filp)
{
return 0;
}
//设备操作函数结构体
static struct file_operations chrdevled_fops = {
.owner = THIS_MODULE,
.open = chrdevled_open,
.read = chrdevled_read,
.write = chrdevled_write,
.release = chrdevled_release,
};
//驱动入口函数
static int __init chrdevled_init(void)
{
/* 初始化LED */
/* 注册字符设备驱动(操作chrdevled_fops) */
return 0;
}
//驱动出口函数
static void __exit chrdevled_exit(void)
{
/* 取消IO映射 */
/* 注销字符设备驱动 */
}
//驱动的入口和出口函数
module_init(chrdevled_init);
module_exit(chrdevled_exit);
//LICENSE和作者信息
MODULE_LICENSE("GPL");
MODULE_AUTHOR("xxpcb");
2.1.2 具体完善
1)GPIO寄存器宏定义
需要配置相关的寄存器,就要对照着LED这个GPIO的硬件按需配置。
有关GPIO的各种寄存器的使用原理介绍,请参考上篇文章的介绍。

/* 寄存器物理地址 */
#define CCM_CCGR1_BASE (0X020C406C)
#define SW_MUX_SNVS_TAMPER3_BASE (0X02290014)
#define SW_PAD_SNVS_TAMPER3_BASE (0X02290058)
#define GPIO5_DR_BASE (0X020AC000)
#define GPIO5_GDIR_BASE (0X020AC004)
/* 映射后的寄存器虚拟地址指针 */
static void __iomem *IMX6U_CCM_CCGR1;
static void __iomem *SW_MUX_SNVS_TAMPER3;
static void __iomem *SW_PAD_SNVS_TAMPER3;
static void __iomem *GPIO5_DR;
static void __iomem *GPIO5_GDIR;
- CCM 是用来进行时钟的使能,其寄存器包括CCGR0~CCGR6,因为LED用到GPIO属于GPIO5,它对应的时钟配置寄存器就是CCM_CCGR1
- MUX 是用来将IO复用为GPIO
- PAD 是用来配置IO的基本参数(驱动能力、压摆率、上下拉等)
- GPIO5_DR 数据寄存器,当GPIO为输出模式时,用来设置对应的高低电平
- GPIO5_GDIR 方向寄存器,用来设置输入还是输出
以上是先对这些需要使用的寄存器的地址声明宏定义(这些寄存器的地址可通过查阅i.MX6ULL数据手册得到),然后再声明对应的虚拟地址的指针,因为Linux开始MMU后,就不能直接对寄存器的地址直接操作了,需要使用映射后的虚拟地址。
2)GPIO硬件初始化
主要包括以下几步:
- 寄存器地址映射:将需要用的寄存器的物理地址映射为虚拟地址
- 使能GPIO1时钟:就是配置CCM_CCGR1寄存器
- 设置GPIO5_IO03的复用功能:配置MUX和PAD寄存器
- 设置GPIO5_IO03为输出功能:配置GPIO5_GDIR方向寄存器
- 初始默认关闭LED:配置GPIO5_DR数据寄存器
具体配置过程如下,主要这里使用"与"和"或"的位运算操作,来配置寄存器中对应位的值。
static void led_hardware_init(void)
{
u32 val = 0;
/* 1、寄存器地址映射 */
IMX6U_CCM_CCGR1 = ioremap(CCM_CCGR1_BASE, 4);
SW_MUX_SNVS_TAMPER3 = ioremap(SW_MUX_SNVS_TAMPER3_BASE, 4);
SW_PAD_SNVS_TAMPER3 = ioremap(SW_PAD_SNVS_TAMPER3_BASE, 4);
GPIO5_DR = ioremap(GPIO5_DR_BASE, 4);
GPIO5_GDIR = ioremap(GPIO5_GDIR_BASE, 4);
/* 2、使能GPIO1时钟 */
val = readl(IMX6U_CCM_CCGR1);
val &= ~(3 << 26); /* 清除以前的设置 */
val |= (3 << 26); /* 设置新值 */
writel(val, IMX6U_CCM_CCGR1);
/* 3、设置GPIO5_IO03的复用功能,将其复用为GPIO5_IO03,最后设置IO属性 */
writel(5, SW_MUX_SNVS_TAMPER3);
/*寄存器SW_PAD_SNVS_TAMPER3设置IO属性
*bit 16:0 HYS关闭
*bit [15:14]: 00 默认下拉
*bit [13]: 0 kepper功能
*bit [12]: 1 pull/keeper使能
*bit [11]: 0 关闭开路输出
*bit [7:6]: 10 速度100Mhz
*bit [5:3]: 110 R0/6驱动能力
*bit [0]: 0 低转换率
*/
writel(0x10B0, SW_PAD_SNVS_TAMPER3);
/* 4、设置GPIO5_IO03为输出功能 */
val = readl(GPIO5_GDIR);
val &= ~(1 << 3); /* 清除以前的设置 */
val |= (1 << 3); /* 设置为输出 */
writel(val, GPIO5_GDIR);
/* 5、默认关闭LED */
val = readl(GPIO5_DR);
val |= (1 << 3);
writel(val, GPIO5_DR);
}
3)字符设备初始化
需要定义led字符设备结构体,来管理这个led设备。
/*newchr设备结构体 */
struct newchrled_dev{
dev_t devid; /* 设备号 */
struct cdev cdev; /* cdev */
struct class *class; /* 类 */
struct device *device; /* 设备 */
int major; /* 主设备号 */
int minor; /* 次设备号 */
};
struct newchrled_dev chrdevled; /* led设备 */
具体的led字符设备初始化流程:
- 初始化LED的GPIO(上面刚介绍)
- 创建设备号
- 初始化cdev字符设备
- 添加cdev字符设备
- 创建类
- 创建设备
static int __init chrdevled_init(void)
{
/* 初始化LED */
led_hardware_init();
/* 注册字符设备驱动 */
/* 1、创建设备号 */
if (chrdevled.major) /* 定义了设备号 */
{
chrdevled.devid = MKDEV(chrdevled.major, 0);
register_chrdev_region(chrdevled.devid, chrdevled_CNT, chrdevled_NAME);
}
else /* 没有定义设备号 */
{
alloc_chrdev_region(&chrdevled.devid, 0, chrdevled_CNT, chrdevled_NAME); /* 申请设备号 */
chrdevled.major = MAJOR(chrdevled.devid); /* 获取分配号的主设备号 */
chrdevled.minor = MINOR(chrdevled.devid); /* 获取分配号的次设备号 */
}
printk("chrdevled major=%d,minor=%d\n",chrdevled.major, chrdevled.minor);
/* 2、初始化cdev */
chrdevled.cdev.owner = THIS_MODULE;
cdev_init(&chrdevled.cdev, &chrdevled_fops);
/* 3、添加一个cdev */
cdev_add(&chrdevled.cdev, chrdevled.devid, chrdevled_CNT);
/* 4、创建类 */
chrdevled.class = class_create(THIS_MODULE, chrdevled_NAME);
if (IS_ERR(chrdevled.class))
{
return PTR_ERR(chrdevled.class);
}
/* 5、创建设备 */
chrdevled.device = device_create(chrdevled.class, NULL, chrdevled.devid, NULL, chrdevled_NAME);
if (IS_ERR(chrdevled.device))
{
return PTR_ERR(chrdevled.device);
}
printk("chrdevled init done!\n");
return 0;
}
4)LED亮灭控制
驱动程序中,对于LED的控制,可以分为两步。
第一步是接收和解析应用层发来的控制数据(0或1来控制亮灭),将控制参数传递给具体的开关led的函数:
static ssize_t chrdevled_write(struct file *filp, const char __user *buf, size_t cnt, loff_t *offt)
{
unsigned char databuf[1];
unsigned char ledstat;
/* 接收用户空间传递给内核的数据并且打印出来 */
if(0 != copy_from_user(databuf, buf, cnt))
{
printk("kernel recevdata failed!\n");
return -EFAULT;
}
ledstat = databuf[0]; /* 获取状态值 */
if(ledstat == LEDON)
{
led_switch(LEDON); /* 打开LED灯 */
printk("led on!\n");
}
else if(ledstat == LEDOFF)
{
led_switch(LEDOFF); /* 关闭LED灯 */
printk("led off!\n");
}
return 0;
}
第二步就是根据指令参数,通过控制数据寄存器GPIO5_DR来实现GPIO的高低电平输出,从而实现LED的亮灭:
void led_switch(u8 sta)
{
u32 val = 0;
if(sta == LEDON)
{
val = readl(GPIO5_DR);
val &= ~(1 << 3);
writel(val, GPIO5_DR);
}
else if(sta == LEDOFF)
{
val = readl(GPIO5_DR);
val|= (1 << 3);
writel(val, GPIO5_DR);
}
}
5)驱动退出
驱动不再使用时,需要注销相关的设备:
首先释放掉这些地址映射:
static void led_hardware_exit(void)
{
iounmap(IMX6U_CCM_CCGR1);
iounmap(SW_MUX_SNVS_TAMPER3);
iounmap(SW_PAD_SNVS_TAMPER3);
iounmap(GPIO5_DR);
iounmap(GPIO5_GDIR);
}
具体的注销过程:
static void __exit chrdevled_exit(void)
{
/* 取消IO映射 */
led_hardware_exit();
/* 注销字符设备驱动 */
cdev_del(&chrdevled.cdev);/* 删除cdev */
unregister_chrdev_region(chrdevled.devid, chrdevled_CNT); /* 注销设备号 */
device_destroy(chrdevled.class, chrdevled.devid);
class_destroy(chrdevled.class);
printk("chrdevled exit done!\n");
}
驱动程序基本就是这些,完整的程序见我的gitee仓库:https://gitee.com/xxpcb/imx6ull
2.2 LED应用程序
写完了驱动程序(BSP),还要写对应的应用程序(APP)。
目前的应用程序比较简短,因为在Linux中,一切皆文件,所以,对于LED的控制,就是通过向文件中写入0或1来实现LED的亮灭。
先来对0和1进行宏定义:
#define LEDOFF 0 /*长灭*/
#define LEDON 1 /*长亮*/
然后就是main函数了:
int main(int argc, char *argv[])
{
int fd, retvalue;
char *filename;
unsigned char databuf[1];
if(argc != 3)
{
printf("Error Usage!\r\n");
return -1;
}
filename = argv[1];
/* 打开led驱动文件 */
fd = open(filename, O_RDWR);
if(fd < 0)
{
printf("Can't open file %s\r\n", filename);
return -1;
}
/* 要执行的操作:打开或关闭 */
databuf[0] = atoi(argv[2]);
/* 向设备驱动(/dev/chrdevled)写数据 */
retvalue = write(fd, databuf, sizeof(databuf));
if(retvalue < 0)
{
printf("write file %s failed!\r\n", filename);
close(fd);
return -1;
}
/* 关闭设备 */
retvalue = close(fd);
if(retvalue < 0)
{
printf("Can't close file %s\r\n", filename);
return -1;
}
return 0;
}
3 实验测试
3.1 程序编译与下载
再来复习一下基本步骤:
- ubuntu中通过gcc交叉编译器编译出led的驱动程序和应用程序
- 搭建局域网环境(电脑和linux板子连接到同一个路由器下,Linux板子以及烧录了镜像文件,能够正常运行)
- 通过tftp服务将两个文件发送到linux板子的对应目录中(/lib/modules/4.1.15目录)
- 进行字符设备的加载,以及文件读写测试(控制led亮灭)

程序的具体编译过程与之前的类似,这里不再赘述,可参考之前的文章(如这篇:【i.MX6ULL】驱动开发2–新字符设备开发模板)
3.2 实验现象
首先来看一下板子上LED的位置,如下图的电路上的标号D14处:

然后在串口中,按照之前介绍字符设备的加载流程,先加载led字符设备,然后就可以下向应用程序写1或0来控制led的亮灭了。

led点亮的效果如下:

4 总结
本篇主要介绍了如何通过操作寄存器来点亮i.MX6ULL开发板上的led,通过编写LED对应的驱动程序和应用程序,实现程序设计的分层。
因为Linux使用了MMU进行虚拟地址管理,因此在操作寄存器时,要进行地址映射后再操作。最后通过程序的实际测试,验证了led的亮灭功能。
本篇的完整程序见我的gitee仓库:https://gitee.com/xxpcb/imx6ull ,点击阅读原文可直达链接~