led灯驱动电源电路图(一)
电路工作原理
LED楼道灯的电路如下图所示。电路由电容降压电路、整流电路、LED发光电路和光电控制电路等部分组成。

led灯驱动电源电路图(二)
LED驱动电源的具体要求
LED是低压发光器件,具有长寿命、高光效、安全环保、方便使用等优点。对于市电交流输入电源驱动,隔离输出是基于安全规范的要求。LED驱动电源的效率越高,则越能发挥LED高光效,节能的优势。
同时高开关工作频率,高效率使得整个LED驱动电源容易安装在设计紧凑的LED灯具中。高恒流精度保证了大批量使用LED照明时的亮度和光色一致性。

图1:基于AP3766的LED驱动电路原理图
led灯驱动电源电路图(三)
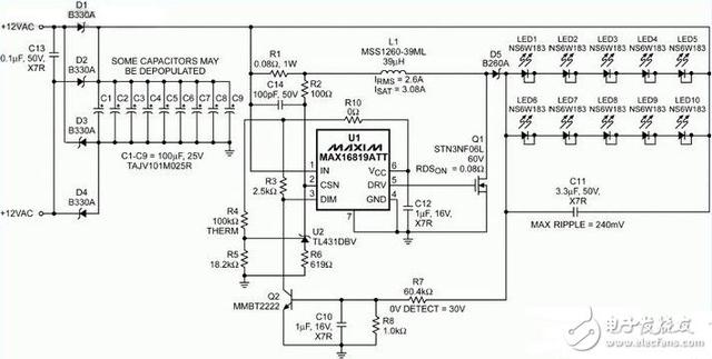
分享一个用于2并5串(5S2P)组合的AR111LED灯的驱动器电路原理图。MAX16819工作在buck-boost模式,电路工作电压为12VAC,能够为每串LED提供平均500mA驱动电流。
本电路以MAX16819为主控制器,可驱动总共10只LED-2串并联、每串5只LED.输入电压为12VAC、容差±10%.肖特基二极管D1至D4构成全波整流电路,电容C1至C8用于电压滤波。根据对LED闪烁的要求,可以去掉一些滤波电容以降低成本。这些电容中包含一个钽电容,具有较好的温度特性。
由于LED按照5S2P排列,不可能达到完全匹配的电流。假设LED灯具有良好的匹配度,使电流差异降至最小。控制每串LED的数量及混合架构的灯管数量,有助于减轻电流匹配度的影响。如下图所示。

led灯驱动电源电路图(四)
本设计采用TNY279电源芯片作为开关电源的控制芯片,TNY279电源芯片在一个器件上集成了一个700V高压MOSFET开关和一个电源控制器,与普通的PWM控制器不同,它使用简单的开/关控制方式来稳定输出电压。
控制器包括一个振荡器、使能电路、限流状态调节器、5.8V稳压器、欠电压即过电压电路、限流选择电路、过热保护、电流限流保护、前沿消隐电路。
该芯片具有自动重启、自动调整开关周期导通时间及频率抖动等功能。
电路的工作原理分析
电源的核心部分采用反激式变换器,结构简单,易于实现。整体设计电路图如图1。

高频变压器设计
TNY279完全可以自供电的,但是使用偏置绕组,可以实现输出过压保护,在反馈出现开环故障时能够保护负载,有效地减少对LED光源的产生的损害,在本设计中采用偏置绕组,如图1,同时可由更低的偏置电压向芯片供电,抑制了内部高压电流源供电,在空载时功耗可降低到40MW以下。Y电容可降低电磁干扰。
反馈电路设计
次级采用恒流恒压双环控制。NCS1002是一款恒流恒压次级端控制器。如图2所示,它的内部集成了一个2.5V的基准和两个高精度的运放。

图2 NCS1002芯片内部结构
电压基准和运放1是电压控制环路的核心。运放2则是一个独立运放,用于电流控制。在本设计中,电压控制环路用于保证输出电压的稳定,电流反馈控制环路检测LED平均电流,即电路中R17上的电流,将其转换成电压和2.5V基准比较,并将误差反馈到TNY279中来调整导通。
led灯驱动电源电路图(五)
led驱动电源是把电源供应转换为特定的电压电流以驱动led发光的电源转换器,通常情况下led驱动电源的输入包括高压工频交流(即市电)、低压直流、高压直流、低压高频交流(如电子变压器的输出)等。

在目前的LED的电源驱动器中,必须使用电解电容,小型的电解电容寿命只能达到几千小时。
但使用专利IC的驱动器,完全不需要使用电解电容,寿命达到4万小时以上,是原来驱动器的10倍,而且专利IC驱动器的尺寸小,只有原来面积的四分之一,可轻易的放进LED灯泡内,不必改变原来灯泡的形状,让设计更加简单化,也更能让用户接受和喜爱。
led灯驱动电源电路图(六)
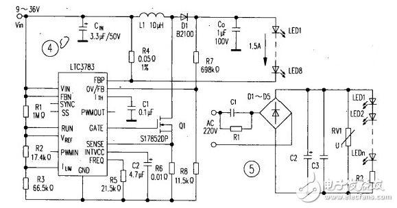
在输入电压既可能高于,也可能低于LED或LED串的总电压降时,就必须使用降压/升压变换器。基于LT℃3783的降压/升压型变换器驱动8只1.5A串联LED的电路如图4所示。
回扫变换器、单端初级电感变换器(SEPIC)和CUK稳压器等,都可以升高或降低输入电压。
输出与输入电压在极性上可以相同或相反。每种拓扑都有独特的优势,但效率都比降压一升压稳压器低。
