手把手教你—HashMap底层原理
概述
HashMa是Java中最常用的集合类框架,也是Java语言中非常典型的数据结构。我们先熟悉集合的相关实现,继承类(List、Set、Map)。
HashMap实现了Map接口,元素以键值对的方式存储,并且允许使用 null 建和 null 值,因为key不允许重复,因此只能有一个键为null,另外HashMap不能保证放入元素的顺序,它是无序的,和放入的顺序并不能相同。HashMap是线程不安全的,HashTable是线程安全的。
HashMap底层数据类型:
Java1.8前:数组 + 链表;
Java1.8后:数组 + 链表 + 红黑树;
那么我要知道数组和链表是什么?
初始容量与扩容
HashMap的初始容量为16,Hashtable初始容量为11,两者的填充因子默认都是0.75。
HashMap扩容时是当前容量翻倍即:capacity2,Hashtable扩容时是容量翻倍+1即:capacity2+1。
当链表上的元素个数大于8时,链表会自动转换为红黑树;当红黑树元素个数小于6时会自动转换为链表;
当元素个数 > 当前数组的长度 * 负载因子时,数组会开始扩容,扩成原来的两倍;
继承和实现关系
public class HashMap<K,V>extends AbstractMap<K,V>
implements Map<K,V>, Cloneable, Serializable
属性
static final int DEFAULT_INITIAL_CAPACITY = 1 << 4; //默认初始化大小 16
static final float DEFAULT_LOAD_FACTOR = 0.75f; //负载因子0.75
static final Entry<?,?>[] EMPTY_TABLE = {}; //初始化的默认数组
transient int size; //HashMap中元素的数量
int threshold; //判断是否需要调整HashMap的容量
构造方法
HashMap() //无参构造方法
HashMap(int initialCapacity) //指定初始容量的构造方法
HashMap(int initialCapacity, float loadFactor) //指定初始容量和负载因子
HashMap(Map<? extends K,? extends V> m) //指定集合,转化为HashMap
HashMap提供了四个构造方法,构造方法中 ,依靠第三个方法来执行的,但是前三个方法都没有进行数组的初始化操作,即使调用了构造方法此时存放HaspMap中数组元素的table表长度依旧为0 。在第四个构造方法中调用了inflateTable()方法完成了table的初始化操作,并将m中的元素添加到HashMap中。
源码解析
jdk1.7的数据结构图
在进行源码解析之前,先从总体上对HashMap的数据存储结构进行一个大体上的说明。存储结构如上图所示。
HashMap采用Entry数组来存储key-value对,每一个键值对组成了一个Entry实体,E个单向的链表结构,它具有Next指针,可以连接下一个Entry实体,依次来解决Hash冲突的问题,因为HashMap是按照Key的hash值来计算Entry在HashMap中存储的位置的,如果hash值相同,而key内容不相等,那么就用链表来解决这种hash冲突。
数组特点
存储区间是连续,且占用内存严重,空间复杂也很大,时间复杂为O(1),比如ArraList。
优点:是随机读取效率很高,原因数组是连续(随机访问性强,查找速度快)。
缺点:插入和删除数据效率低,因插入数据,这个位置后面的数据在内存中要往后移的,且大小固定不易动态扩展。
链表特点
区间离散,占用内存宽松,空间复杂度小,时间复杂度O(N),比如LinkList。
优点:插入删除速度快,内存利用率高,没有大小固定,扩展灵活。
缺点:不能随机查找,每次都是从第一个开始遍历(查询效率低)。
哈希表特点
以上数组和链表,大家都知道各自优缺点。那么我们能不能把以上两种结合一起使用,从而实现查询效率高和插入删除效率也高的数据结构呢?答案是可以滴,那就是哈希表可以满足,接下来我们一起复习HashMap中的put()和get()方法实现原理。
jdk1.8的数据结构图

HashMap的put()和get()的实现
1、map.put(k,v)实现原理
第一步首先将k,v封装到Node对象当中(节点)。第二步它的底层会调用K的hashCode()方法得出hash值。第三步通过哈希表函数/哈希算法,将hash值转换成数组的下标,下标位置上如果没有任何元素,就把Node添加到这个位置上。如果说下标对应的位置上有链表。此时,就会拿着k和链表上每个节点的k进行equal。如果所有的equals方法返回都是false,那么这个新的节点将被添加到链表的末尾。如其中有一个equals返回了true,那么这个节点的value将会被覆盖。
2、map.get(k)实现原理
第一步:先调用k的hashCode()方法得出哈希值,并通过哈希算法转换成数组的下标。第二步:通过上一步哈希算法转换成数组的下标之后,在通过数组下标快速定位到某个位置上。重点理解如果这个位置上什么都没有,则返回null。如果这个位置上有单向链表,那么它就会拿着参数K和单向链表上的每一个节点的K进行equals,如果所有equals方法都返回false,则get方法返回null。如果其中一个节点的K和参数K进行equals返回true,那么此时该节点的value就是我们要找的value了,get方法最终返回这个要找的value。

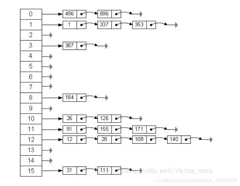
从上图我们可以发现数据结构由数组+链表组成,一个长度为16的数组中,每个元素存储的是一个链表的头结点。那么这些元素是按照什么样的规则存储到数组中呢。一般情况是通过hash(key.hashCode())%len获得,也就是元素的key的哈希值对数组长度取模得到。比如上述哈希表中,12%16=12,28%16=12,108%16=12,140%16=12。所以12、28、108以及140都存储在数组下标为12的位置。
HashMap里面实现一个静态内部类Entry,其重要的属性有 hash,key,value,next。
HashMap里面用到链式数据结构的一个概念。上面我们提到过Entry类里面有一个next属性,作用是指向下一个Entry。打个比方, 第一个键值对A进来,通过计算其key的hash得到的index=0,记做:Entry[0] = A。一会后又进来一个键值对B,通过计算其index也等于0,现在怎么办?HashMap会这样做:B.next = A,Entry[0] = B,如果又进来C,index也等于0,那么C.next = B,Entry[0] = C;这样我们发现index=0的地方其实存取了A,B,C三个键值对,他们通过next这个属性链接在一起。所以疑问不用担心。也就是说数组中存储的是最后插入的元素。到这里为止,HashMap的大致实现,我们应该已经清楚了。
HashMap总结
无序,不可重复为什么是无序的?因为不一定挂到哪一个单向链表上的,因此加入顺序和取出也不一样。怎么保持不可重复?使用equals方法来保证HashMap集合key不可重复,如key重复来,value就会覆盖。存放在HashMap集合key部分的元素,其实就是存放在HashSet集合中,则HashSet集合也需要重写equals和hashCode方法。hashmap集合的默认初始化容量为16,默认加载因子为0.75,也就是说这个默认加载因子是当hashMap集合底层数组的容量达到75%时,数组就开始扩容。hashmap集合初始化容量是2的陪数,为了达到散列均匀,提高hashmap集合的存取效率,