Skip to content
  • 首页
  • PHP源码
  • html5网页模板
  • js特效
  • Window软件
  • Mac软件
  • 服务器
  • 其他
Search
源码巴士
  • Sample Page

通用的测试用例整理

通用的测试用例整理

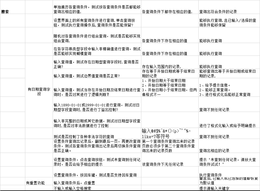
在这里插入图片描述
在这里插入图片描述
在这里插入图片描述
在这里插入图片描述


版权声明:本文为liyi10234原创文章,遵循 CC 4.0 BY-SA 版权协议,转载请附上原文出处链接和本声明。
原文链接:https://blog.csdn.net/liyi10234/article/details/105652114
文章导航
mysql时间相减的问题(bug)
python语法 数据结构-字符串
解决 富文本 (ueditor) 图片或 视频 在spring boot中跨域问题
Day036 《电影院售票系统》项目全码
Linux离线安装Python
c/c++ 图, 创建邻接表, 邻接表的深/广度优先遍历
Java webp图片处理
理清rk3399-firefly Android DTS文件架构
Mongdb 删除重复数据python-pymongo实现
Java语言制作动画
SpringBoot + Rocket5.0实战—普通消息
VUE项目npm run serve报了好多个错: ERROR Failed to compile with 123 errors 解决方案
VM 虚拟机 错误 Exception 0xc0000005
使用决策树实现分类
309、bootstrap 之 Carousel(轮播图)插件
乐高wedo搭建图纸_乐高wedo2.0图纸 无齿翼龙
MySQL Workbench 类似Navicat侧边栏查表名
redis实战之计数信号量(未完)
【Frobenius norm(弗罗贝尼乌斯-范数)(F-范数)】
Spring Boot 定时任务 cron表达式不识别L

Copyright © 2022 源码巴士  鲁ICP备19024253号-1