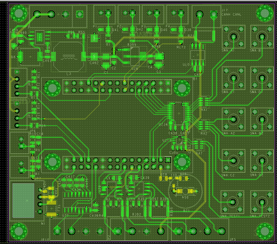
2路全桥驱动合成的小系统

 

 2路全桥合成,主控+通信+2路测温+2路风扇控制,一块板搞定,如果做美容的HIFU的话,这个应该是最合适的。

转载于:https://www.cnblogs.com/AijunHe/p/11614628.html