软件测试:
软件测试是为了发现程序中的错误而执行程序的过程。
通俗的说,软件测试需要在发布软件之前,尽可能的找软件的错误,尽量避免在发布之后给用户带来不好的体验,并要满足用户使用的需求。
现在市面上这么多软件,每个软件背后都有软件测试工程师的功劳,这也造就了软件测试行业前景非常好,今天我就分享一下自学线路图,及全套教程!(教程在最后,表格中!)
软件测试学习路线图(含学习路线图+学习阶段+学习视频+学习工具)

软件测试技能树

软件测试第一阶段:

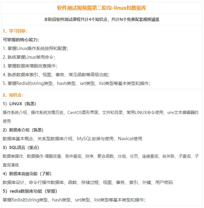
软件测试第二阶段:

软件测试第三阶段:

软件测试第四阶段:

软件测试第五阶段:

软件测试第六阶段:

软件测试第七阶段:

软件测试第八阶段:

软件测试第九阶段:

软件测试学习视频汇总:
| 课程名称 | URL | 提取码 | |
| 软件测试入门到精通 | 视频 | http://yun.itheima.com/course/490.html?aoe | cnj1 |
| 资料 | https://pan.baidu.com/s/1n2HGsU3fjlLImtnBL6HfUg | w4zf | |
| 软件测试教程两天搞定Mysql | 视频 | http://yun.itheima.com/course/491.html?aoe | |
| 资料 | https://pan.baidu.com/s/1bZy8BDsd9dL3Jk-xCteFSQ | g5lz | |
| 软件测试项目案例之移动端测试 | 视频 | http://yun.itheima.com/course/492.html?aoe | |
| 资料 | |||
| 2小时轻松入门黑马头条APP软件测试实战 | 视频 | http://yun.itheima.com/course/548.html?stt | bumk |
| 资料 | https://pan.baidu.com/s/1o-E8YRNEMniChtw_q1Wg8A | uw7p | |
| 零基础入门移动自动化——Appium框架 | 视频 | http://yun.itheima.com/course/566.html?stt | |
| 资料 | https://pan.baidu.com/s/1kTmAaEhB9KPH_ygvqt3eNg | b7uz | |
| 巧用Python实现接口自动化测试 | 视频 | http://yun.itheima.com/course/588.html?stt | zcuu |
| 资料 | https://pan.baidu.com/s/1yHnePuE0yN_ptv_m6xSwSg | 6pms | |
| 由浅入深学会白盒测试用例设计 | 视频 | http://yun.itheima.com/course/620.html?stt | |
| 资料 | https://pan.baidu.com/s/1BJ8G16aCwUjAm73F-7A_vg | z0l3 | |
| 1小时轻松掌握测试计划编写 | 视频 | http://yun.itheima.com/course/575.html?stt | |
| 资料 | https://pan.baidu.com/s/1hYmFH333O9oaH4xQBcFz_A | 2zvh | |
| 全方位讲解性能测试入门基础 | 视频 | http://yun.itheima.com/course/565.html?stt | |
| 资料 | https://pan.baidu.com/s/17Htx3UUVZ7xlciAykzeVeg | 1suf | |
| python实现头条项目接口自动化测试实战 | 视频 | http://yun.itheima.com/course/607.html?stt | |
| 资料 | https://pan.baidu.com/s/1rArYnbaEOo0AXrDufPI6oA | x6zh | |
| 100分钟软件测试常见概念扫盲 | 视频 | http://yun.itheima.com/course/576.html?stt | |
| 资料 | https://pan.baidu.com/s/1Krk8vT4LnQZ2TZUZlHlnCA | m96x | |
| 理论到实战结合-带你掌握AirTest自动化测试 | 视频 | http://yun.itheima.com/course/651.html?stt | eubq |
| 资料 | https://pan.baidu.com/s/1wy9kZ6Fb5a_-OOnNB3fBDg | gywb | |
| 小白1小时也能听懂的接口测试 | 视频 | http://yun.itheima.com/course/578.html?stt | |
| 资料 | https://pan.baidu.com/s/14QKrzrrWEiwsR6VlA0LHhw | q9zn | |
| 多角度带你编写更规范的黑盒测试用例 | 视频 | http://yun.itheima.com/course/577.html?stt | |
| 资料 | https://pan.baidu.com/s/1yaXniItiz4OUtEYgFaNnRA | pu4m | |
| 轻松教你使用Appium进行IOS真机自动化测试 | 视频 | http://yun.itheima.com/course/587.html?stt | 5iy2 |
| 资料 | https://pan.baidu.com/s/1lU3htW3CBis5vlBP2oPV5g | m9x4 | |
| 30分钟快速上手软件测试报告 | 视频 | http://yun.itheima.com/course/594.html?stt | |
| 资料 | https://pan.baidu.com/s/1A4Rsd6ebi7c9DvgIyUzMHQ | oioh | |
| 小白一听就懂的软件缺陷与JIRA工具使用 | 视频 | http://yun.itheima.com/course/593.html?stt | |
| 资料 | https://pan.baidu.com/s/1W3d0W9Lr22XXcJFBzA2BrQ | 0hr7 | |
| 软件测试安全渗透·sql注入 | 视频 | http://yun.itheima.com/course/666.html?stt | m6fy |
| 资料 | https://pan.baidu.com/s/1ZZ8tmuSEEg8bUv0RYw9dMg | 51yo | |
| 软件测试进阶教程Charles抓包工具测试实战 | 视频 | http://yun.itheima.com/course/713.html?stt | oghz |
| 资料 | https://pan.baidu.com/s/1EYHOTo4cF7J_Yg4yBaiRfQ | imy9 | |
| 软件测试基础入门之计算机基础 | 视频 | http://yun.itheima.com/course/682.html?stt | pn32 |
| 资料 | |||
| 微信小程序测试实战 | 视频 | http://yun.itheima.com/course/667.html?stt | 3qr4 |
| 资料 | https://pan.baidu.com/s/1mvPqDBRv67unzxGdiCy_uQ | 0aga | |
| 软件测试基础入门之html?stt基础 | 视频 | http://yun.itheima.com/course/683.html?stt | fghq |
| 资料 | |||
| 软件测试基础入门之测试理论 | 视频 | http://yun.itheima.com/course/684.html?stt | r41p |
| 资料 | |||
| 软件测试通用技能之Linux课程 | 视频 | http://yun.itheima.com/course/685.html?stt | j4px |
| 资料 | |||
| 软件测试自动化测试之web自动化测试 | 视频 | http://yun.itheima.com/course/693.html?stt | ijwr |
| 资料 | |||
| 软件测试性能测试之性能测试工具 | 视频 | http://yun.itheima.com/course/701.html?stt | bqvr |
| 资料 | |||
| 软件测试自动化测试之app自动化测试 | 视频 | http://yun.itheima.com/course/694.html?stt | cdgf |
| 资料 | |||
| 软件测试自动化测试之接口自动化测试 | 视频 | http://yun.itheima.com/course/695.html?stt | cqqq |
| 资料 | |||
| 软件测试接口测试之电商类接口测试项目 | 视频 | http://yun.itheima.com/course/699.html?stt | jab9 |
| 资料 | |||
| 软件测试性能测试之app专享性能 | 视频 | http://yun.itheima.com/course/700.html?stt | ky96 |
| 资料 | |||
| 软件测试接口测试之资讯类接口测试项目 | 视频 | http://yun.itheima.com/course/706.html?stt | rcxe |
| 资料 | |||
| 软件测试手工测试之电商类手工测试项目 | 视频 | http://yun.itheima.com/course/702.html?stt | qelf |
| 资料 | |||
| 软件测试通用技能之关系数据库 | 视频 | http://yun.itheima.com/course/687.html?stt | uqn9 |
| 资料 | |||
| 软件测试自动化测试之应用类自动化测试项目 | 视频 | http://yun.itheima.com/course/696.html?stt | 9nfz |
| 资料 | |||
| 软件测试手工测试之用例设计 | 视频 | http://yun.itheima.com/course/689.html?stt | ngbi |
| 资料 | |||
| 软件测试接口测试之管理类接口测试项目 | 视频 | http://yun.itheima.com/course/705.html?stt | lpzz |
| 资料 | |||
| 软件测试自动化测试之电商类自动化测试项目 | 视频 | http://yun.itheima.com/course/703.html?stt | 8tsw |
| 资料 | |||
| 软件测试接口测试之工具实现 | 视频 | http://yun.itheima.com/course/697.html?stt | 1rd5 |
| 资料 | |||
| 软件测试手工测试之应用类手工测试项目 | 视频 | http://yun.itheima.com/course/692.html?stt | 3oe9 |
| 资料 | |||
| 软件测试自动化测试之资讯类自动化测试项目 | 视频 | http://yun.itheima.com/course/704.html?stt | mly0 |
| 资料 | |||
| 软件测试通用技能之非关系数据库 | 视频 | http://yun.itheima.com/course/688.html?stt | irk3 |
| 资料 | |||
| 软件测试通用技能之项目部署 | 视频 | http://yun.itheima.com/course/686.html?stt | fvru |
| 资料 | |||
| 软件测试接口测试之代码实现 | 视频 | http://yun.itheima.com/course/698.html?stt | 6k0w |
| 资料 | |||
| 软件测试手工测试之缺陷管理 | 视频 | http://yun.itheima.com/course/690.html?stt | fu2k |
| 资料 | |||
| 软件测试手工测试之-文档管理 | 视频 | http://yun.itheima.com/course/691.html?stt | eeoq |
| 资料 | |||
| 手把手教你搞懂测试环境项目部署 | 视频 | http://yun.itheima.com/course/715.html?stt | fwet |
| 资料 | https://pan.baidu.com/s/1DqDSxT2hnxhs4ITbehtdjg | aitf | |
| 全方位透析真实企业软件测试流程 | 视频 | http://yun.itheima.com/open/520.html?stt | k8lz |
| 资料 | https://pan.baidu.com/s/1diPJLlmL3BY0LY_t3heZfQ | llom | |
| 两小时带你进入软件测试行业风口 | 视频 | http://yun.itheima.com/open/469.html?stt | |
| 资料 | https://pan.baidu.com/s/1Dg2gHkrch6sjEaH1_K7dUw | 2d4s | |
| 智能文本分类AI模型测试 | 视频 | http://yun.itheima.com/open/461.html?stt | |
| 资料 | https://pan.baidu.com/s/10nsnUhVN8XiGNge3A8tGAg | dtid | |
| 实战:由点到面把控小程序测试 | 视频 | http://yun.itheima.com/open/447.html?stt | i38j |
| 资料 | https://pan.baidu.com/s/17i3IIEWjCdrFE1E-vv_xUg | y980 | |
| 两小时详解Fiddler从入门到精通 | 视频 | http://yun.itheima.com/open/433.html?stt | |
| 资料 | https://pan.baidu.com/s/1sbTuKhm_8GAc-EcxB5_m-Q | 74hn | |
| 干货实操!物联网测试工具开发一课通 | 视频 | http://yun.itheima.com/open/423.html?stt | |
| 资料 | https://pan.baidu.com/s/1mV1q1d0rXr6q6VZGjpFV5w | 4ci1 | |
| 自动化测试工具_Jmeter | 视频 | http://yun.itheima.com/open/377.html?stt | |
| 资料 | |||
| 软件测试快速入门 | 视频 | http://yun.itheima.com/open/236.html?stt | |
| 资料 | |||
| 测试岗位前景解密——被你错过的黑金职业 | 视频 | http://yun.itheima.com/open/192.html?stt | |
| 资料 | https://pan.baidu.com/s/1VcBUihkukX4HRa1DZaUbbA | is9i |
版权声明:本文为itcast_cn原创文章,遵循CC 4.0 BY-SA版权协议,转载请附上原文出处链接和本声明。